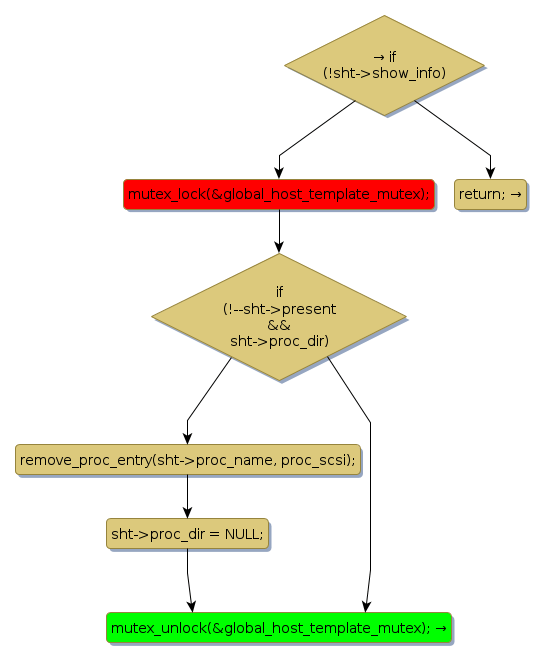
Instance Verification Kit (IVK)
mutex lock @ [3059+40+/linux-3.19-rc1/drivers/scsi/scsi_proc.c]
Instance Signature: global_host_template_mutex
|
The Matching Pair Graph:
|
|
Function Name
|
Control Flow Graph (CFG)
|
Events Flow Graph (EFG)
|
Source Correspondence
|
|
scsi_proc_hostdir_rm
|
|
|
[2970+20+/linux-3.19-rc1/drivers/scsi/scsi_proc.c]
|